TITRE PROFESSIONNEL : Menuisier de fabrication bois et dérivés

Vous recherchez une formation en menuiserie professionnalisante ?
Vous êtes motivé et vous disposez d’un minimum de temps ?
LA CROISÉE-DECOUVERTE vous propose un programme intensif qui allie différents modules de formation pratiques en atelier et un travail personnel complémentaire d’acquisition de connaissances techniques.
Public
Pré-requis
Formation qualifiante
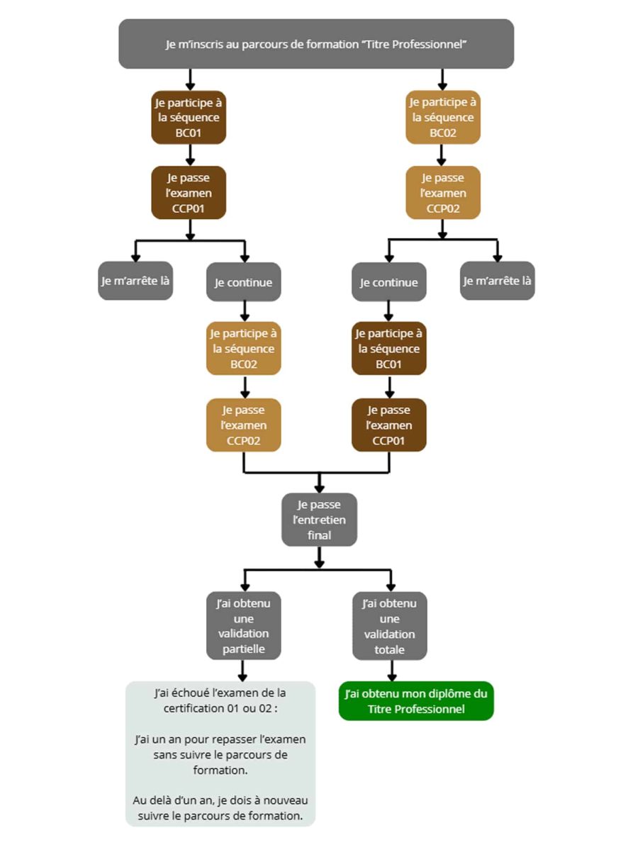
Le Titre professionnel Menuisier de Fabrication Bois et Dérivés :
→ Diplôme de niveau 3 (Équivalent CAP)
→ Certifie légalement la capacité à travailler à son compte en tant que menuisier.ère
→ Permet l’acquisition de compétences professionnelles en vue d’un embauche dans un atelier de menuiserie
→ Condition d’obtention du diplôme : avoir acquis les certificats CCP01 et CCP02 + entretien final devant jury
→ Voir le détail de la certification : lien référentiel France Compétences
Composé de deux blocs de compétences indépendants :
→ BC01 : Fabriquer des ouvrages en bois massif et panneaux dérivés du bois
→ BC02 : Monter et stocker des ouvrages en bois massif ou panneaux dérivés
Validés par des Certificats de Compétence Professionnelle :
→ CCP01 : Obtenu à l’issu du parcours de formation BC01 lors d’un examen
→ CCP02 : Obtenu à l’issu du parcours BC02 lors d’un examen
Programme de formation
BC01
Fabriquer des ouvrages en bois massif et panneaux dérivés du bois
- 120 H
- Mon Compte Formation : 4320€ TTC
- OPCO, France Travail, etc… : sur devis sur la base de 30,00 € HT / heure
- Financement personnel : nous contacter
Cette formation s’appuie sur nos stages existants :
BC02
Monter et stocker des ouvrages en bois massif ou panneaux dérivés
- 112 H
- Mon Compte Formation : 4032€ TTC
- OPCO, France Travail, etc… : sur devis sur la base de 30,00 € HT / heure
- Financement personnel : nous contacter
Cette formation s’appuie sur nos stages existants :
Personnalisez votre parcours selon votre profil, votre disponibilité et votre projet !
